永远永远的7日之都新春之奕阵容推荐
永远的7日之都新春之奕阵容推荐永远的 7 日 之都新春之奕阵容推荐如下 推荐走巧系 开始建议选狐狸打工 前期拿蕾娜和朝奈 蕾娜聚怪在这个模式里简直无敌 朝奈群体 aoe 而且大招可以给五个人吃 伤害拉满 3 人口上零凑羁绊 打不过就用...
永远的7日之都新春之奕阵容推荐永远的 7 日 之都新春之奕阵容推荐如下 推荐走巧系 开始建议选狐狸打工 前期拿蕾娜和朝奈 蕾娜聚怪在这个模式里简直无敌 朝奈群体 aoe 而且大招可以给五个人吃 伤害拉满 3 人口上零凑羁绊 打不过就用...
三国杀【国战攻略】永远滴神,界马超国战详析「别错过」三国杀 国战攻略 永远滴神 界马超国战详析如下 本期来聊聊被官方优化了动皮的武将 马神 笔者评价 偏重进攻的国战神将 获取难度低 嘲讽偏高 操作难度低 适合全阶段玩家 国战强度中等偏...
永远的7日之都黑门试炼第36赛季&第34-36赛季竞速热度榜[玩转游戏]永远的 7 日 之都黑 门试炼第 36 赛季 amp 第 34 36 赛季竞速热度榜如下 以上就是永远的 7 日之都黑门试炼第 36 赛季 amp 第 34 36...
永远的7日之都新神器使摩卡怎么样_永远的7日之都新神器使摩卡一览[玩转游戏]永远的 7 日之都新神器使摩卡怎么样 这是游戏新出的新神器 属性如何呢 下面小编为大家带来永远的 7 日之都新神器使摩卡一览 神器使资料一览 知名美食节目主持...
永远的7日之都告罪结局怎么达成_永远的7日之都告罪结局攻略永远的 7 日之都告罪结局怎么达成 很多玩家都想要完成告罪结局 需要收集 30 神器使 才能达成本结局 具体如何完成呢 下面小编带来永远的 7 日之都告罪结局攻略 一起来参考下...
永远的7日之都巫殷雨燕时装怎么得_巫殷雨燕时装获得方法介绍永远的 7 日之都巫殷雨燕时装怎么得 这是游戏即将上线的一件全新套装 相信很多小伙伴都想收集吧 下面小编带来永远的 7 日之都巫殷雨燕时装获得方法介绍 一起来看看吧 永远的 7...
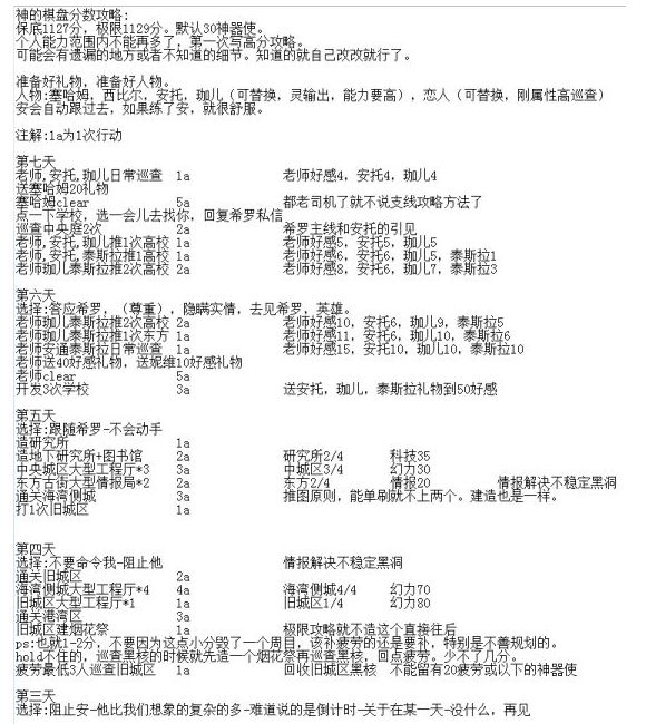
永远的7日之都神的棋盘怎么得高分_神的棋盘高分攻略永远的 7 日之都神的棋盘怎么得高分 永远的 7 日之都中的神的棋盘给予的周目评分非常的多 很多玩家想得高分 下面小编为大家带来神的棋盘高分攻略 希罗线神的棋盘高分攻略 极限 1129...
永远的7日之都年年有鱼活动怎么玩_年年有鱼活动玩法规则及奖励介绍永远的 7 日之都年年有鱼活动怎么玩 年年有鱼是 2019 新年活动 帮助白和安开餐厅获得丰厚奖励 如何参与 有什么奖励呢 下面就让小编为大家带来永远的 7 日之都年年有...
永远的7日之都11w战千式玩家分析千式觉醒,以及想说的话「必看」永远的 7 日 之都 11w 战千式玩家分析千式觉醒 以及想说的话如下 一技能 首先减少了 1s 的 cd 基本没什么用 一个合格的千式连发至少都要堆到能够无缝一技能 不...
永远的7日之都库洛牌怎么才能全部收集_永远的7日之都库洛牌全收集途径详解汇总「必看」永远的 7 日之都库洛牌怎么才能全部收集 想必大家都非常好奇 快跟随小编的脚步来看看吧 希望对你们有所帮助 永远的 7 日之都库洛牌收集方法介绍 戾 ...