线索2025年猫咪公寓2线索谈心攻略 全角色线索谈心玩法详解[多图]「超实用」
猫咪公寓2线索谈心攻略 全角色线索谈心玩法详解[多图]「超实用」如何在 猫公寓 2 中找到说话的线索 线索之谈的玩法可以参考以下策略 游戏鸟边肖在下面分享了线索谈话的游戏细节 可以直接根据攻略了解线索谈话的玩法 不知道线索谈话玩法的朋...
猫咪公寓2线索谈心攻略 全角色线索谈心玩法详解[多图]「超实用」如何在 猫公寓 2 中找到说话的线索 线索之谈的玩法可以参考以下策略 游戏鸟边肖在下面分享了线索谈话的游戏细节 可以直接根据攻略了解线索谈话的玩法 不知道线索谈话玩法的朋...
绝对演绎十字路口剧本线索「别错过」绝对演绎十字路口线索是什么 玩家在章节里面找到线索后可以提高过关几率 还有分数的 5 的加成 游戏宝小编带来绝对演绎十字路口剧本线索 绝对演绎十字路口剧本线索 1 第一个线索在第 10 场里面 线索是...
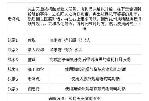
灵历十八年老乌龟线索及破阵方法一览[玩转游戏]灵历十八年老乌龟怎么过 玩家想要通关老乌龟关卡需要找齐线索并激活成功教程阵法后才可以通关 游戏宝小编带来灵历十八年老乌龟线索及破阵方法一览 灵历十八年老乌龟线索及破阵方法一览 1 先去天后...
在昨日推送中机关人线索不翼而飞现场留下的玉佩被谁送到了狄仁杰手中每日一题 每日抽奖励 在昨日推送中 机关人线索不翼而飞 现场留下的玉佩被谁送到了狄仁杰手中 不知道的话这里寻找答案吧 答题格式 WZ 答案 中间不用加空格哦 下方消息栏回...
梦幻西游神迹幻境之谜线索激活成功教程攻略梦幻西游神迹幻境之谜中玩家需要寻找线索来激活成功教程 因此很多玩家想知道梦幻西游神迹幻境之谜怎么找线索 梦幻西游神迹幻境之谜线索激活成功教程攻略大全 梦幻西游神迹幻境之谜线索激活成功教程攻略 1...
火影忍者手游无限觉醒线索大全攻略[玩转游戏]火影忍者手游无限觉醒活动中消耗线索和查克拉可以在轮回商店兑换超强能力 挑战修行可以获得丰厚的奖励 那么火影忍者手游无限觉醒线索有哪些 游戏宝小编为您带来火影忍者手游无限觉醒线索解析 火影忍者...
梦幻西游灯谜线索答案2.7攻略 元宵2月7日灯谜线索任务答案分享[多图]梦幻西游 2 月 7 日灯谜线索答案是什么 2023 元宵节活动正在进行 今天灯谜的线索需要大家去找白发老人 具体答案可以参考以下攻略得知 小编整理 2 7 灯谜...
王者荣耀入职探案线索匹配攻略大全[亲测有效]王者荣耀入职探案查证破案是新上线的活动 奖励为限时语音包 掐指一算 这把能赢 那么王者荣耀入职探案怎么玩 游戏宝小编为您带来王者荣耀入职探案线索攻略
文字来找茬三人投河案攻略 三人投河案找出案件线索答案分享[多图][亲测有效]文字来找茬三人投河案怎么过 三人投河案关卡中需要玩家找到案件的线索 这样才可以成功完成解密挑战 三人投河案关卡通关方法小编这就分享在下面 大家可以多看看小编带...
梦幻西游2.9灯谜线索答案攻略 2月9日灯谜线索任务通关流程[多图]梦幻西游 2 月 9 日灯谜线索答案是什么 活动期间 每天都会更新不同的谜题答案 要完成今天谜题的答案 请参考以下攻略 知道正确的答案会有助于大家更好地完成任务哦 今...