抄家2025年地球末日:生存抄家 LauHiniesta「别错过」
地球末日:生存抄家 LauHiniesta「别错过」地球末日 生存 抄家 LauHiniesta 如下 不需要 c4 可以不带铁斧 旁边的屋子是三个工作台和摩托车 我没开 7 石斧 有天然卡位点 淋浴器后面的箱子最后再砍 总体来说还不...
地球末日:生存抄家 LauHiniesta「别错过」地球末日 生存 抄家 LauHiniesta 如下 不需要 c4 可以不带铁斧 旁边的屋子是三个工作台和摩托车 我没开 7 石斧 有天然卡位点 淋浴器后面的箱子最后再砍 总体来说还不...
地球末日:生存抄家6448地球末日 生存 抄家 6448 如下 看这个家没人发攻略 我来给大家避开坑 一个 c4 同 5 把石斧就够了 门口右边第一个箱不用砍没东西 其他工作台全砍了 以上就是地球末日 生存抄家 6448 相关内容
地球末日:生存抄家Player6265「别错过」地球末日 生存 抄家 Player6265 如下 2 铁斧 9 把石斧 箱子内容如下 到这里噪音差不多了 手法停车 卡大块头 剩下箱子 以上就是地球末日 生存抄家 Player6265 ...
地球末日:生存抄家player9315「别错过」地球末日 生存 抄家 player9315 如下 箱子位置 论坛的没发箱子位置 里面全是矿 害得我发动机捡不回来了 以上就是地球末日 生存抄家 player9315 相关内容
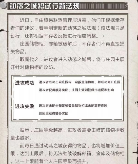
明日之后动荡之城新抄家规则是什么_明日之后动荡之城新抄家规则介绍明日之后动荡之城新抄家规则是什么 抄家是明日之后的一个特色玩法 但是动荡之城抄家的规则将要改 具体有哪些改动呢 下面小编为大家带来明日之后动荡之城新抄家规则介绍 明日之后...
地球末日:生存抄家goodman1「别错过」地球末日 生存 抄家 goodman1 如下 这个位置卡引擎可以溜僵尸 不进铁皮房 一个 c4 可拿 8 把手枪和 1 把火焰枪 外加摩托车 里一套军装和一堆丝袜套 抄完拿回引擎噪音 67 ...
地球末日:生存抄家Player9975攻略[玩转游戏]地球末日 生存 抄家 Player9975 攻略如下 准备 1 引擎 1 石镐 若干石斧 进图先开自动试一下石头房能不能卡 不能卡自动的话就要留一只胖子 从图中箭头 方向卡 先开外...
明日之后怎么防抄家_明日之后防抄家方法[亲测有效]明日之后怎么防抄家 明日之后营地和家园是最重要的玩法 是你安全的庇护所 但是很容易被别人抄家 下面小编为大家带来明日之后防抄家方法 明日之后是怎么抄家的 首先知己知彼 百战不殆 要想防...
地球末日:生存抄家truman补充一下,右边房子还有一些木板「必看」地球末日 生存 抄家 truman 补充一下 右边房子还有一些木板如下 敲掉一个地刺然后我进来的地方是二级墙 用铁斧可以砍进来 以上就是地球末日 生存抄家 truma...
地球末日:生存那些抄家攻略正在逐渐过时。[亲测有效]地球末日 生存 那些抄家攻略正在逐渐过时 如下 似乎已经不能死亡 回家反复拿取物品了 也无法卡墙了 今天遇到了这个家 所以我就根据 B 站用户的攻略去抄家 准备了四颗 C4 酸池上面...