闪烁2025年闪烁之光远航任务怎么做_闪烁之光远航任务完成攻略
闪烁之光远航任务怎么做_闪烁之光远航任务完成攻略闪烁之光远航任务怎么做 在闪烁之光手游中远航任务小伙伴们应该怎么去打呢 很多小伙伴不清楚 下面小编为大家带来闪烁之光远航任务完成攻略 闪烁之光远航任务攻略 远航任务就相当于养老保险 钻石...
闪烁之光远航任务怎么做_闪烁之光远航任务完成攻略闪烁之光远航任务怎么做 在闪烁之光手游中远航任务小伙伴们应该怎么去打呢 很多小伙伴不清楚 下面小编为大家带来闪烁之光远航任务完成攻略 闪烁之光远航任务攻略 远航任务就相当于养老保险 钻石...
闪烁之光阿奇丽技能是什么_闪烁之光阿奇丽技能一览闪烁之光阿奇丽技能是什么 阿奇丽是游戏新上线的角色 她强不强呢 下面小编为大家带来闪烁之光阿奇丽技能一览 闪烁之光阿奇丽技能详解 1 英雄定位 火系辅助 治疗增伤 灼烧回复 2 技能简介...
闪烁之光实名认证礼包在哪领_闪烁之光实名认证礼包领取地址闪烁之光实名认证礼包在哪领 本次礼包中有钻石 进阶石等奖励 相信小伙伴们都十分心动吧 下面为大家带来闪烁之光实名认证礼包领取地址 小伙伴们快来领取吧 闪烁之光实名认证礼包领取地址...
闪烁之光公会副本boss怎么打_闪烁之光公会副本boss打法推荐「别错过」闪烁之光公会副本 boss 怎么打 很多小伙伴不知道这个副本要怎么过 下面小编为大家带来闪烁之光公会副本 boss 打法推荐 闪烁之光公会副本 boss 打法攻...
闪烁之光精灵怎么选择与培养_闪烁之光精灵选择与培养方法闪烁之光精灵怎么选择与培养 精灵的选择和培养对于玩家来说是很重要的 一些小伙伴还不是很清楚 下面小编为大家带来闪烁之光精灵选择与培养方法 闪烁之光精灵选择与培养攻略 精灵选择与培养...
闪烁之光英雄抽奖概率_闪烁之光五星英雄抽奖技巧分享「必看」闪烁之光英雄抽奖概率怎么样 闪烁之光五星英雄怎么抽 橙色英雄的中奖概率十分低 下面小编来为大家带来闪烁之光五星英雄抽奖技巧分享 赶紧 get 起来吧 闪烁之光五星英雄抽奖技巧 ...
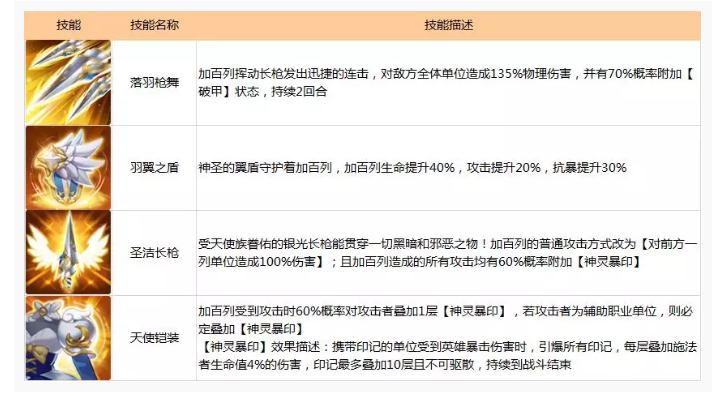
闪烁之光加百列怎么样_闪烁之光加百列属性一览[亲测有效]闪烁之光加百列怎么样 有很多玩家都喜欢加百列这个角色 那么这个角色厉害吗 下面小编为大家带来闪烁之光加百列属性一览 闪烁之光加百列属性技能介绍 加百列 称号 守护天使 定位 增伤...
闪烁之光手游工会匹配战怎么获胜_闪烁之光手游工会匹配战获胜攻略闪烁之光手游工会匹配战怎么获胜 有小伙伴不知道闪烁之光手游工会匹配站要怎么获胜 下面就一起来看看吧 闪烁之光手游工会匹配战获胜攻略 这种战力逆差的体现 一般称为 同战力极端...
闪烁之光平民五系阵容怎么搭配_闪烁之光平民五系阵容搭配攻略闪烁之光平民五系阵容怎么搭配 闪烁之光里有非常多的阵容 对于一个非氪金玩家来说如何组建一个强力的阵容呢 一个出色的平民阵容要怎么搭配呢 还不清楚的小伙伴就跟着小编一起来看看闪烁...
闪烁之光英雄转换公式是什么_闪烁之光英雄转换公式一览闪烁之光英雄转换公式是什么 英雄转换是游戏当中一个比较特殊的玩法 可以变成其他的一个新角色 具体怎么操作 下面小编为大家带来闪烁之光英雄转换公式一览 闪烁之光英雄转换规律 我知道先知...