《黑暗之魂3》PVP对战有哪些约定俗成的规定?很多玩家都不了解,下面小编就为大家带来《黑暗之魂3》PVP对战准则及装备选择推荐,希望可以让更多玩家了解PVP。
对决规则
1,开战前,结束后,必须做礼节。
2,世界主或其余的人有义务在决斗开始前使用一次温暖火,地点为法王后院中央,目的为增长对决时间,以及限制蹭刀行为。
3,每个人都要配备暗色伪装戒指,世界主除外【世界主要带温暖火,等于抵消这个优势】
4,攻击端点数限定为40,幸运默认不点,为了释放某些咒文可以点到使用要求【比如风暴落雷需要45信仰】,拥有单补正武器则不限制【比如烟特可以99力量,混沌可以99敏捷】
5,不允许戴改变外表和增强伤害的戒指,除非骑士的装备里有。
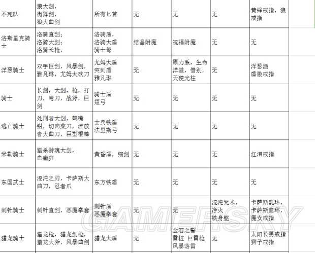
6,各位骑士的装备选择可以查看图表,至少配备两个主手武器和一个副手武器,主手可以都可配备一个小圆盾【目的是双手小圆盾或者副手是战技盾的时候可以弹反,不会出现某个骑士彻底不会弹反】,其余为选用。
7,可以多放点七色石活跃气氛。
8,可以认输喝药。
9,等级不够build在打之前说,一般任何build都可以在250级内完成,120级吃500个伟大英雄魂可以达到【和朋友互相sl扔,不会被ban,被ban了找我】。
装备法术选择

饮饯易水上,四座列群英。



