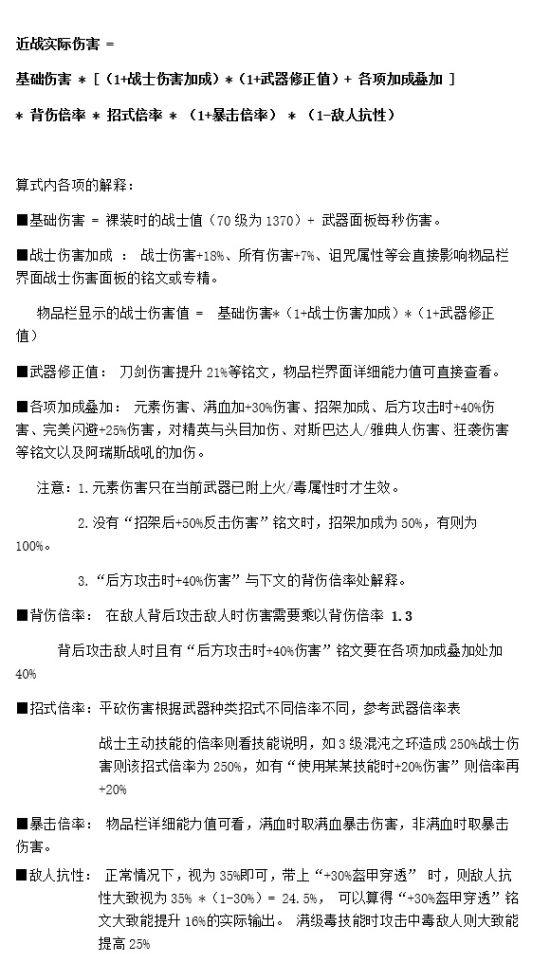
《刺客信条奥德赛》更新之后,不少玩家觉得角色伤害被削,不如之前版本伤害高了,那么这个版本的伤害是怎么计算的呢?请看下面的《刺客信条奥德赛》1.12版近战伤害计算分析,大家一起来看看吧。

阁上清声檐下铎。
剑的轻攻击伤害是一个标准,可以把剑的轻攻击视为1, 比如装备上剑,使用3级混沌之环(造成250%战士伤害)时,混沌之环造成的伤害就是剑轻击一下造成伤害的2.5倍。

“蓄力攻击”技能二级后蓄力重击的伤害会翻1.5倍,比如剑的蓄力重击原为3,点了二级蓄力攻击技能后则为:3*1.5 = 4.5。
“蓄力攻击+20%伤害”铭文对各个武器的加成都不太相同,大致视为在基础倍率上加0.2即可,如剑蓄力重击原为3,加了铭文后则为3.2,学了2级蓄力攻击技能后则为 3.2 * 1.5 = 4.8。 锤的蓄力重击仅提高0.1,斧的两段伤害各提高0.1,杖两段伤害则是各提高0.2。
实例
以我这套火焰战士装备为例子。



基础伤害 = 1370 + 4591 = 5961 (因为显示的数值小数点后会取整,这里实际上应该是5960,下面也以5960计算)。
现在我现在拿着火锤子,使用了阿瑞斯的战吼,成功招架一个敌人,并马上使用混沌之环,攻击了包括被招架敌人在内周围四个敌人,并且暴击了,那我实际会造成多少伤害呢?
计算为
对被我招架的那个敌人来说:
5960*((1+186%)* 135% + 50%【招架加成】 + 50%【战吼加成】 + 152%【元素加成】)* 2.7【招式倍率】 * 5.65 【暴击】* 0.755 【透甲后抗性】 = 。
对没被我招架的敌人,不需要加上招架加成,则少加50%:
5960*((1+186%)*135% + 50% + 152%)* 2.7 * 5.65 * 0.755 = 。
游戏里实际操作

和计算大致相符合,的那个数字是对被招架的那个敌人造成的,其他数字则是外围的其他敌人。
现在试一下另一个情况:
绕到敌人背后,开了阿瑞斯战吼,使用大锤的满级蓄力重击,并且暴击,那会造成多少伤害。
5960*((1+186%)*135% + 50% + 152%)* 1.3 * 1.7 * 3.45 * 5.65 * 0.755 = 。
实际游玩:

整体的算式还是很粗略,特别是敌人抗性方面,还有很多东西也并没有逐一去测试,比如“使用某某技能时+20%伤害”的铭文,我也只测了两个技能,其他技能并没有测试。
一些个人的铭文评价
首先优先暴率暴击相关属性,暴击还是厉害的。
“使用某某武器加伤”类的铭文,会和“战士伤害加成”相乘,穿上一套战士装备加上武器大师技能,战士伤害加成一般是+184%以上(金装加的多一些),所以乘下来的话武器加伤的收益很高,尽量多带。
元素伤害就收益很低了,但点几个技能点就能有40%火伤或者25%毒伤,现在铭文槽位比技能点珍贵多了,点上技能,再给武器上个火或者毒,总归是提升,比没元素要强,而铭文“元素伤害+28%”就没必要带了,没暴击或者武器加伤属性的话就带些抗性铭文吧,玩得更安逸。
“满血+30%伤害”铭文的收益也很低,作用不大。
“+30%护甲穿透”效果比较稳定,可以带上。
“使用某某技能+20%伤害” 看懂伤害倍率的话就懂,技能本身的伤害倍率越低的话,这个铭文的收益越高,但提升也有限。
