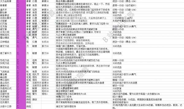
《大侠立志传》中武学种类繁多,那么各个武学的效果和获取方式是怎样的呢,下面请看“微尘喧嚣”带来的《大侠立志传》EA版全武学获取方法,希望能够帮助大家。
甲级武学

山暝听猿愁,沧江急夜流。
乙级武学


丙级武学

本文来自互联网用户投稿,该文观点仅代表作者本人,不代表本站立场。本站仅提供信息存储空间服务,不拥有所有权,不承担相关法律责任。
如若内容造成侵权、违法违规、事实不符,请联系我们进行投诉反馈,一经查实,立即处理!
转载请注明出处,原文链接:https://3xsoft.com/yxgl/569299.html