在《战神5诸神黄昏》中,想要制作或升级装备需要用到许多材料,可能还有一些小伙伴不是很清楚部分材料的获得方法,接下来请看《战神5诸神黄昏》各制作材料获得方法,希望能够帮助到各位。
本文编译自Powerpyx。
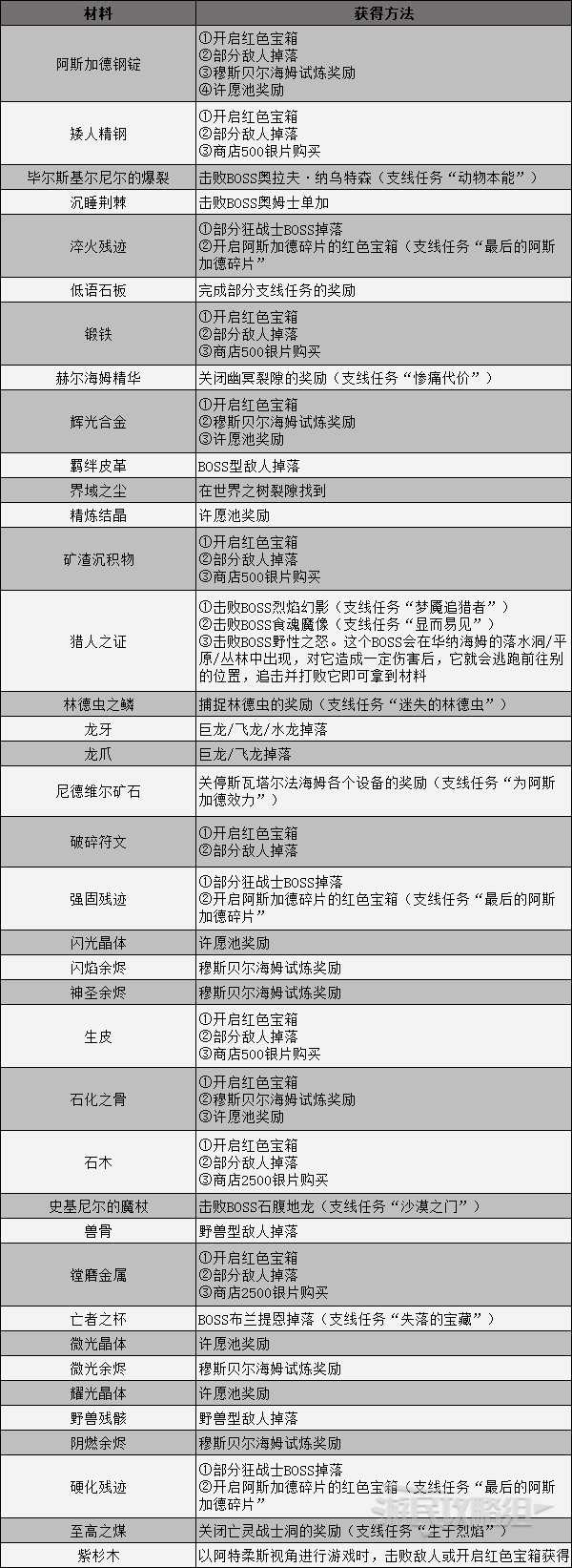
游戏内有许多资源/制作材料,且获得方式不尽相同,有些材料由特定敌人掉落、有些可以通过开启宝箱获得、还有一些则只能在特定区域内获得。
材料可用于装备升级,装备等级越高,升级时就需要用到更加稀有的材料。如果你击败了特定敌人,但是忘了捡战利品(材料),那么可以去铁匠旁边的箱子里找找看。
在铁匠处升级装备时,可以查看升级所需的各种材料。其中大多数材料可通过开启红色宝箱或反复完成穆斯贝尔海姆试炼获得,每场试炼都会奖励固定的高级材料。
通关游戏/完成所有支线任务/达成100%全收集时,基本上就可以收集到所有的材料了。
div >相关攻略
ul >
div >全制作材料
注:下表按拼音首字母顺序排列。
绿条映素手,采桑向城隅。
