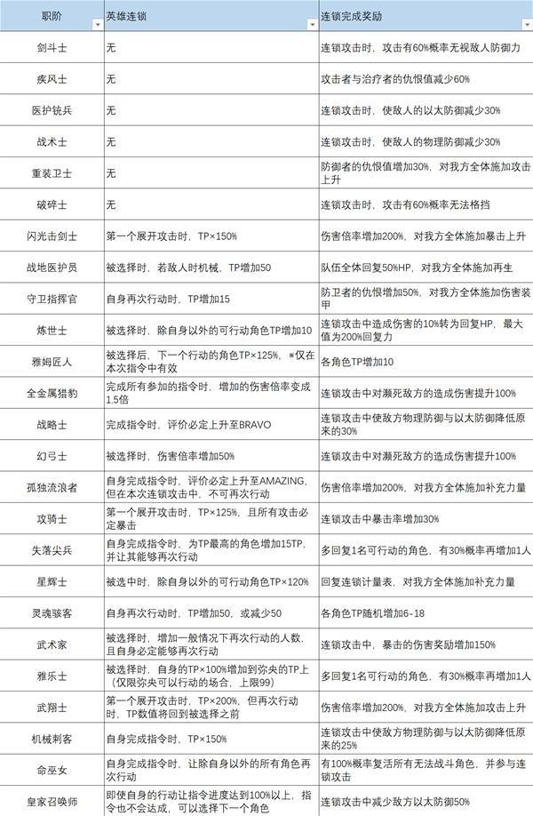
《异度之刃3》中英雄们可以通过特定的技能来达成连锁攻击,使攻击变得更加强力,想要了解各个职业连锁攻击效果的玩家请看下面“将小军”带来的《异度之刃3》全英雄连锁达成效果一览,希望能够帮助大家。
下图是现阶段所有职业的英雄连锁效果以及连锁达成的奖励。
在总览图片之后还有文字版,大家可以使用 Ctrl + F 搜索目标职业以及效果。

青山横北郭,白水绕东城。
英雄连锁 - 无
连锁完成奖励 - 连锁攻击时,攻击有60%概率无视敌人防御力

英雄连锁 - 无
连锁完成奖励 - 攻击者与治疗者的仇恨值减少60%

英雄连锁 - 无
连锁完成奖励 - 连锁攻击时,使敌人的以太防御减少30%

英雄连锁 - 无
连锁完成奖励 - 连锁攻击时,使敌人的物理防御减少30%

英雄连锁 - 无
连锁完成奖励 - 防御者的仇恨值增加30%,对我方全体施加攻击上升

英雄连锁 - 无
连锁完成奖励 - 连锁攻击时,攻击有60%概率无法格挡

英雄连锁 - 第一个展开攻击时,TP×150%
连锁完成奖励 - 伤害倍率增加200%,对我方全体施加暴击上升

英雄连锁 - 被选择时,若敌人时机械,TP增加50
连锁完成奖励 - 队伍全体回复50%HP,对我方全体施加再生

英雄连锁 - 自身再次行动时,TP增加15
连锁完成奖励 - 防卫者的仇恨增加50%,对我方全体施加伤害装甲

英雄连锁 - 被选择时,除自身以外的可行动角色TP增加10
连锁完成奖励 - 连锁攻击中造成伤害的10%转为回复HP,最大值为200%回复力

英雄连锁 - 被选择后,下一个行动的角色TP×125%,※仅在本次指令中有效
连锁完成奖励 - 各角色TP增加10

英雄连锁 - 完成所有参加的指令时,增加的伤害倍率变成1.5倍
连锁完成奖励 - 连锁攻击中对濒死敌方的造成伤害提升100%

英雄连锁 - 完成指令时,评价必定上升至BRAVO
连锁完成奖励 - 连锁攻击中使敌方物理防御与以太防御降低原来的30%

英雄连锁 - 被选择时,伤害倍率增加50%
连锁完成奖励 - 连锁攻击中对濒死敌方的造成伤害提升100%

英雄连锁 - 自身完成指令时,评价必定上升至AMAZING,但在本次连锁攻击中,不可再次行动
连锁完成奖励 - 伤害倍率增加200%,对我方全体施加补充力量

英雄连锁 - 第一个展开攻击时,TP×125%,且所有攻击必定暴击
连锁完成奖励 - 连锁攻击中暴击率增加30%

英雄连锁 - 自身完成指令时,为TP最高的角色增加15TP,并让其能够再次行动
连锁完成奖励 - 多回复1名可行动的角色,有30%概率再增加1人

英雄连锁 - 被选中时,除自身以外的可行动角色TP×120%
连锁完成奖励 - 回复连锁计量表,对我方全体施加补充力量

英雄连锁 - 自身再次行动时,TP增加50,或减少50
连锁完成奖励 - 各角色TP随机增加6-18

英雄连锁 - 被选择时,增加一般情况下再次行动的人数,且自身必定能够再次行动
连锁完成奖励 - 连锁攻击中,暴击的伤害奖励增加150%

英雄连锁 - 被选择时,自身的TP×100%增加到弥央的TP上(仅限弥央可以行动的场合,上限99)
连锁完成奖励 - 多回复1名可行动的角色,有30%概率再增加1人

英雄连锁 - 第一个展开攻击时,TP×200%,但再次行动时,TP数值将回到被选择之前
连锁完成奖励 - 伤害倍率增加200%,对我方全体施加攻击上升

英雄连锁 - 自身完成指令时,TP×150%
连锁完成奖励 - 连锁攻击中使敌方物理防御与以太防御降低原来的25%

英雄连锁 - 自身完成指令时,让除自身以外的所有角色再次行动
连锁完成奖励 - 有100%概率复活所有无法战斗角色,并参与连锁攻击

英雄连锁 - 即使自身的行动让指令进度达到100%以上,指令也不会达成,可以选择下一个角色
连锁完成奖励 - 连锁攻击中减少敌方以太防御50%

Q群招募
欢迎加入《异度之刃3》游民交流群,与游民老哥们一起聊天吹水,交流心得;还有专属福利!
APP端请搜索号:,或者扫描下方二维码进群。

